Instance Verification Kit (IVK)
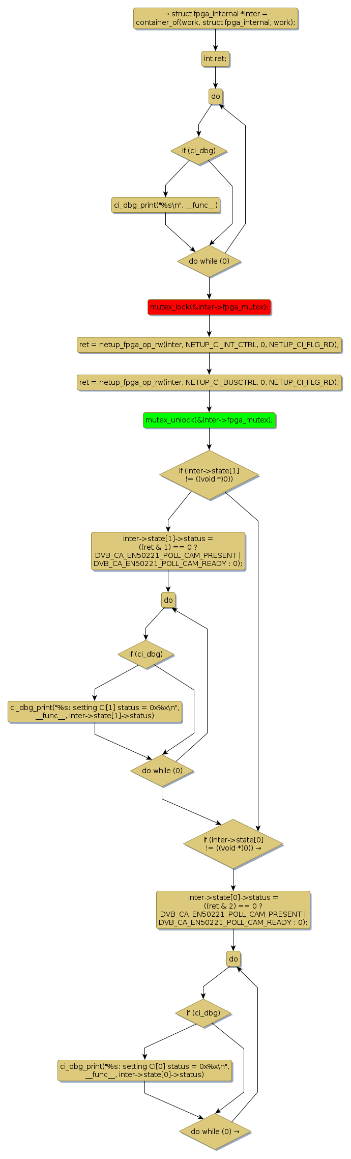
mutex lock @ [10000+31+/linux-3.19-rc1/drivers/media/pci/cx23885/altera-ci.c]
Instance Signature: fpga_mutex
|
The Matching Pair Graph:
|
|
Function Name
|
Control Flow Graph (CFG)
|
Events Flow Graph (EFG)
|
Source Correspondence
|
|
netup_read_ci_status
|
|
|
[9823+20+/linux-3.19-rc1/drivers/media/pci/cx23885/altera-ci.c]
|